10分钟视频,6小时思考脚本,脚本到底写不写?
想好要拍什么了,还需要脚本吗?怎么写是有效脚本?
其实,短视频的脚本就像电影的剧本,在拍摄时让你捋清拍摄思路,那么,脚本怎么写?
一份有效的脚本,最基本的就是让让“摄影师”知道:拍什么、怎么拍、在哪拍、拍多久;让“演员”清楚:用什么样的表现形式、什么样的语气、说什么样的话;让“剪辑”明白:画面时长多久,使用什么样的特效、使用什么样的音乐。
下面用几张图来告诉你如何写脚本:
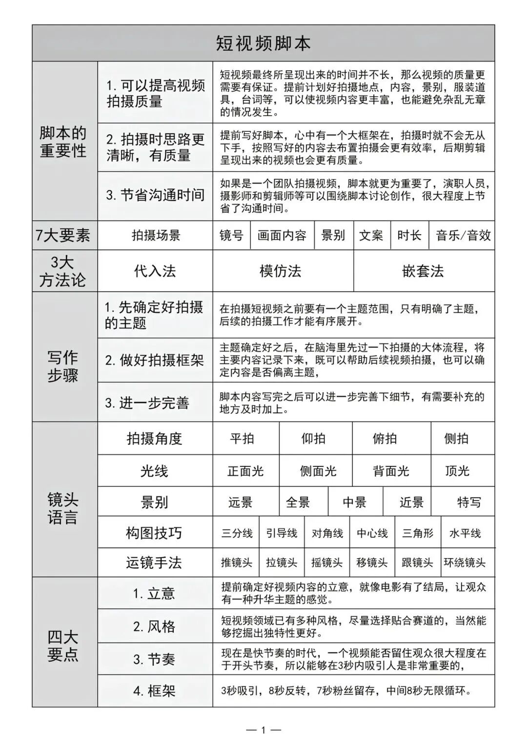
一、脚本大纲

脚本7要素:
1.拍摄场景:
根据内容确定拍摄的场景。如:美妆教学视频,拍摄场景要选择亮丽一些的地方;美食视频,拍摄场景就是厨房、美食过程记录等等。
2.镜号:
记录拍摄顺序,协助后期剪辑。
3.画面内容:
把想要表达的场景画面,详细的文字化。
4.景别:
远景、全景、中景、近景、特写五个大景别属于拍摄技巧,1个短视频要用多个景别来展示,画面才更富。角度:仰拍、俯拍、平拍、侧拍4种拍摄角度。


5.台词/字幕:
视频中的台词或者是字幕。
6.时长:
把控单个镜头和整体的时长调整节奏。
7.背景音乐:
选择合适的背景音乐、音效或者语音旁白,能够为作品增加亮点,甚至登上热门。
脚本6方法:
1.嵌套法:首先制作第一个故事脚本,再制作第二个故事脚本,通过嵌入点,把第二个故事脚本嵌入到第一个脚本,循环往复用来解决视频信息量单薄、缺乏槽点、耐看性弱的问题。
2.代入法:构建一个“代入法”的场景,有哪些环节生动、好玩、有矛盾,可以在这个场景内,不断代入各种元素,实现轻松创意复制。
3.模仿法:对照爆火视频,打造一个。找到对标的账号、IP,抖音内外都可以,分析其经典桥段、套路,不等它火爆,就模仿拍摄一个
二、怎么写爆款脚本?

脚本的5个公式:
1.经济型:定位+结果先行+戏剧化+引起共鸣
2.观点型:先引出观点+解释说明+举例论证+总结
3.剧情型:熟悉的场景+意外转折+再转折
4.干货型:开门见山+摆结果+戳痛点+颠覆认知
5.种草型:推荐的产品+适用场景+不适用场景+总结
优质脚本写作流程需确定选题、明确脚本框架以及进行细节的完善。
三、脚本要素解析
1. 开场吸引:
黄金5秒法则:在视频的前5秒内吸引观众注意,可以是有趣的开场白、震撼的画面或是悬念设置。
直接切入主题:简明扼要地介绍视频的核心内容,避免冗长铺垫。
2. 内容展开:
故事叙述:如果是叙事型视频,按照起承转合的结构编写故事,注意情节紧凑,高潮迭起。
知识点分享:如果是教育类视频,清晰列出知识点,每个点尽量简洁明了,配合适当的示例或比喻。
视觉创意:描述每个镜头的画面构想,包括镜头角度、动作、表情等细节,以及是否需要特殊效果。
3. 互动环节:
引导互动:设计一些问题或挑战,鼓励观众在评论区留言,提高视频的互动率和用户粘性。
4. 结尾与呼吁行动(CTA):
总结回顾:简短总结视频内容,强调重点。
呼吁行动:明确告诉观众下一步做什么,比如点赞、关注、分享或跳转到链接了解更多。
5. 音乐与音效:
标注视频中使用的背景音乐和音效,确保与视频情绪和节奏相匹配。
四、脚本案例参考
脚本格式通常包括镜头编号、镜头描述、对话内容、音效说明、时长预估等部分。
示例如下:
镜头编号:01
镜头描述:全景拍摄早晨宁静的街道,阳光透过树叶洒下。
对话内容:无
音效说明:鸟鸣声,远处轻柔的车辆行驶声
时长预估:5秒
镜头编号:02
镜头描述:切换至主角慢跑进入画面,面部特写,微笑面对镜头。
对话内容:“早安,新的一天,新的开始!”
音效说明:清晰的呼吸声,轻快的背景音乐渐入
时长预估:8秒
案例参考:

短视频脚本的编写是一个既需要创意又考验细节的工作。掌握上述技巧,不断实践与总结,你的脚本创作能力将得到显著提升。
记住,优秀的内容总是源自于对生活的深刻理解和对观众心理的精准把握。
作者:运营大叔
本站文章收集整理于网络,原文出处:运营大叔 ,本站仅提供信息存储空间服务。如若转载,请注明出处。